"Sustainable Resource Management" Specialization
- Marie Obenhaus

- Jan 5, 2021
- 3 min read
I chose “Sustainable Resource Management” for my specialization in year 3 of IBMS. I made this decision based on my general interest in the topic as well as I wanted to learn more about it. I personally believe that if we want to continue living a healthy life as well as future generations should be able to live a healthy life, individuals, organizations, and governments need to change how they approach certain things in their day-to-day operations and actions.
During this specialization I was able to meet new people, which was another interesting aspect since I had been working with more or less the same 10 people for the past 2 years. Therefore, it was nice to work together with others, especially since they were all from different studies. I was able to learn from others and get inspired by their way of approaching a topic or problem. As mentioned before, some were from animal management, biotechnology, or other courses. Since they did not have had that heavy business focus as we do in IBMS, it was also interesting as well as fascinating which aspects they first think about when thinking about a topic. They might have totally different approaches to these as I do, which created a learning process and which encouraged me to start thinking from new perspectives.
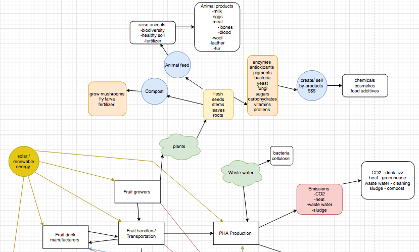
One of the projects focused on BERNN (Bioeconomy region northern Netherlands). For this project we focused on the production of PHA bioplastics as well as how a circular economy can be created for such a product. My team decided to focus on the production of bottles for fruit juices. Therefore the following statement was created:
“How can a circular business model be achieved by 2025 using biomass waste streams from the fruit industry originating in the northern Netherlands to produce biodegradable and recyclable PHA for packaging, while incorporating additional value streams through by-products and implementing systematic design thinking?”
The input of the stream consists of fruit waste which is no longer needed by farmers and stores. We thought of a company which usually would mainly focus on the production of said fruit juices. However, with this approach, the company would also have a step before or in line with the actual fruit juice production. This step includes the manufacturing of the plastic bottles. The “waste” from the fruit juice production should then also be used as an input for the bottle production. Not only should the bottle itself be produced from PHA but also the bottle caps. Furthermore, the labels should be printed on paper, preferably recycled. At the end of use of the fruit juice bottles (after being used by the end consumers) the PHA bottles have to potential to be recycled. Since they are biodegradable in aerobic and anaerobic environments, the company can take actions accordingly.
The assignment for the other innovative project was to create/introduce a product/service inspired by biomimicry related to water to a location where it has not been implemented yet. I worked on this project with the same team as on the BERNN project. For this assignment we created the following statement:
“How to create a self-sustaining water supply for people in a water stressed area while also creating jobs and improving the community?
The product itself were fog catching nets. These particular nets are inspired by the Namib desert beetle which climbs up a mountain in a foggy area every single day. Up on this mountain it stands on its head at a 45° angle. The rigid texture on the beetles back allows it to collect water from the fog. When enough water has been collected, it will drip down into the beetles mouth.
The idea was to introduce these nets to an area in the Atacama desert in Chile. There people could make use of these nets for their own drinking water supply, water supply in general/for other purposes, but also in relation to hydroponics/agriculture. With these nets, individuals will be able to have a much better access to clean water without having to pay a lot of money. It can also help them create small farms where they can harvest their own food, which in turn reduces famine.
Looking back, I am happy with the choice I made. I am satisfied with the outcomes of the projects as well as with the new information I was able to attain. Furthermore, it was nice and an interesting experience working together with new individuals and to learn some things from them as well.
Pictures BERNN
Circular economy framework by Cathrine Weetman

Systemic Design Map of PHA plastics production for fruit juice bottles


Pictures Innovative Assignment
Namib desert beetle

Fog Nets



Comments